Table of Contents
Connecting S88 Modules
- Connecting S88 Modules
How to connect your S88 or Edits Feedback Sensors to the PC's LPT Port
Introdution
It is possible to connect your feedback modules to your's PC LPT port. Due to different LPT chipsets and 5V signal levels there may be data loss problems with long S88 Cables. To avoid these Problems use cables as short as possible. Theoretically you are able to attach 496 feedback sensors with this cable but unfortunately the amount of cables between the chained modules produce too much noise in the data signals. You will never be able to connect more than a couple of modules this way.
If you need more feedback sensors take a look at our ORD-1.
ORD-1 provides 4 buffered S88 Ports (and much more). You may be able to connect up to 1984 feedback sensors. No one has tested this yet, you can get the Guinness book entry
S88 Feedback Sensors
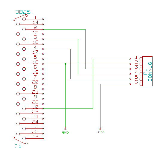
The easiest way to connect S88 Bus Sensors to a PC is a simple cable with a D-SUB-25 Plug on one side and a S88 Plug at the other side.
| Signal | LPT-Pin | S88-Pin | S88-N-Pin | Remark |
|---|---|---|---|---|
| Clock | 2 | 3 | 4 | |
| Load | 3 | 4 | 6 | |
| Reset | 4 | 5 | 7 | |
| Data 1 | 10 | 1 | 2 | 1. Bus |
| Data 2 | 11 | 1 | 2 | 2. Bus |
| Data 3 | 12 | 1 | 2 | 3. Bus |
| Data 4 | 13 | 1 | 2 | 4. Bus |
| GND | 18 | 2 | 3+5 | |
| +5V | 6 | 1 |
You must connect an external power supply to +5v and GND because the LPT Port is not able to provide 5V to the S88 Modules. Tip: +5V is available in the USB port. Cut a spare USB cable, find the +5V lead with a multimeter and solder it to S88 pin 6.
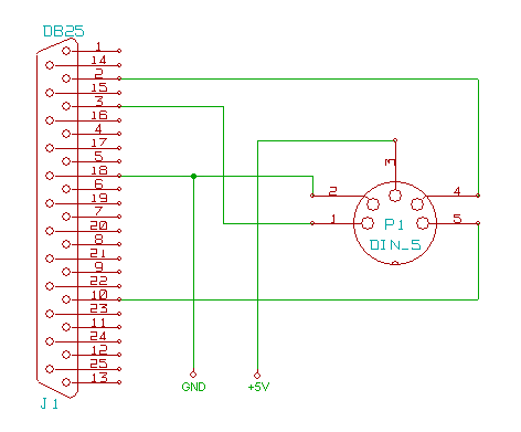
Old EditsFeedback Modules with Din Connector
If you found some old edits modules in the darkest corner of your hobby room you can connect them to the lpt port by this way:
| Signal | LPT-Pin | Edits-Pin | Remark |
|---|---|---|---|
| Clock | 2 | 4 | |
| Load | 3 | 1 | |
| Reset | 4 | ||
| Data 1 | 10 | 5 | 1. Bus |
| Data 2 | 11 | 5 | 2. Bus |
| Data 3 | 12 | 5 | 3. Bus |
| Data 4 | 13 | 5 | 4. Bus |
| GND | 18 | 2 | |
| +5V | 3 |
You need to connect an external power supply to GND and +5V.
external Power supply for s88-module
A simple plan for a s88 power supply. Take from: http://home.snafu.de/mgrafe/Anleitung_Server.htm
You don't need the bridge Rectifiers, if you have a old AC/DC Adapter. You can put the other Parts into a D-SUB Case

