Table of Contents
zurück zu Peter&Basti's Userpage Index
Multifunktionales Servicegleis
Auf einer durchgestalteten Anlage ist es eher schwierig, einen neuen Zug aufzugleisen oder einen Zug von der Anlage zu nehmen. Daher haben wir vorbeugend auf der Schattenbahnhofsebene an der Anlagenvorderkante ein nicht gestaltetes Servicegleis zugebaut.
Mit über 3 Meter Länge lassen sich hier wunderbar Züge aufstellen und das Gleis ist mit 2 Weichen in die Anlage eingebunden.
Darüber hinaus gibt es aber auch noch weitere Aufgaben, die auf diesem Gleis durchgeführt werden können:
- Testbetrieb einer (noch) analogen Lok
- Decoderupdate - es ist recht aufwändig, einen 6 Wagen langen Triebzug mit elektrischen Kupplungen zu demontieren, um den Lokdecoder upzudaten…
- Wagen über RFID einlesen für die Zugzusammenstellung
Daher hat unser Servicegleis nun alle diese Funktionen:
- RFID Leser zum Einlesen der Wagen
- Hallsensor-IN-Melder mit LED direkt am Gleis zur Funktionsprüfung der Magneten unter den Fahrzeugen
- GCA107 - modifizierte Relaisbaugruppe für die Umschaltung von DCC auf Analog oder Lokprogrammer
Speziell auf die Umschaltung des Gleises wollen wir hier näher eingehen.
Unsere Vorgabe war, dass diese Umschaltung erstens sicher erfolgt und zweitens aus Rocrail gesteuert werden kann. Dazu war eine kleine Tüftelei mit der Relaisbaugruppe GCA107 erforderlich.
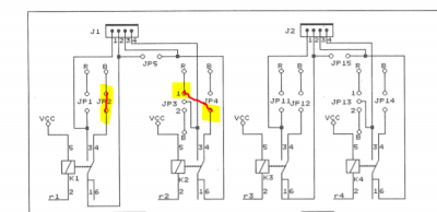
Modifizierte Brückenbelegung im Schaltplan
Modifizierte Brückenstecker und Kabelbelegung am GCA107
Das Bild ist hoffentlich selbsterklärend, lediglich die Farben der Kabelstummel am Buffertrack sind vertauscht…
Anschlusstabelle und Verdrahtung
Wenn nicht DCC gewählt ist, dann wird an jedem Ende des Servicegleises ein Gleisabschnitt stromlos geschaltet, zur sicheren Trennung von der Anlage ("Buffer Track")
Notwendige Modifikation an der I/O Baugruppe (konkret Rocnet PI02)
Bei der Inbetriebnahme dieser Lösung hat sich der unschöne Effekt eingestellt, dass bei Einschalten der Anlage über den PI02 alle Relais eingeschaltet werden, solange der Rocnet-Node-Raspi noch hochfährt. Dies würde einen ziemlichen Crash hervorrufen, wenn der Lokprogrammer und die Analogspannung gleichzeitig am Gleis anliegen würde.
Ich habe dank Peter Giling eine Lösung gefunden: es ist am PI02 an jenem Anschluss wo die Relaisbaugruppe verdrahtet ist das Pullup-Widerstandsnetzwerk zu entfernen. Damit verhält sich nun die Relaisbaugruppe zuverlässig in allen Situationen wie gewünscht.
Einbindung in Rocrail
Im ZIP-File findet sich unser aktueller Arbeitsbereich (Stand 13.5.2019).
Die Steuerung für das Servicegleis befindet sich in der Ebene "Prüfstand".
Für die Steuerung benötigt es 3 Ausgänge (als "Radio-Buttons" verknüpft) und je 8 Aktionen für das Ein- und Ausschalten der Relais.
Arbeitsbereich OEPBB

